主 講:原聯想集團項目總監、項目管理首選講師 陳剛
學習形式:11天在線學習
課程費用:2999元/人(報名交費后發送聽課鏈接安排)
課程對象:各業務及職能經理、項目管理專業人士、從技術及專業工作向管理轉變的骨干人員。
課程收獲:
1、奠定基石:明確項目的管理框架、清晰項目經理的職責,理解項目管理的價值原理;
2、清晰主線:強化把控項目的管理主線,開啟項目管理實務操作方法工具的持續學習;
3、夯實技能:掌握推動項目的主要方法、獲取必備操作技能:計劃、組織、溝通等;
4、提升實效:具體學習定義分解落實項目、有效跨部門組織項目團隊。
課程特色:
1、線上授課,互動研討,課程形式以講解和討論并重,理論聯系實際,幫助學員把知識轉化為自己管理項目的能力;
2、本課程以理論框架、策略方法、流程活動(包含工具)等等,系統化、迭代推演的學習方法,力求學習的實獲最大化;
3、深入常見的項目管理場景,錘煉技能解決實際問題,線上授課作業點評+答 疑,多維度練習,幫助學員真正掌握核心知識點。
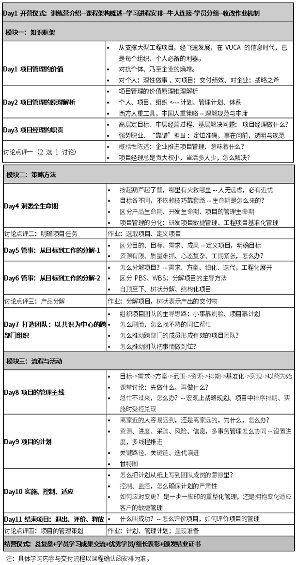
課程大綱:
共11節課,每節20-30分鐘,4次互動輔導/作業/點評/答疑。

培訓講師:原聯想集團項目總監、項目管理首選講師 陳剛
10余年的項目實施經驗,多年大型企業職能管理經驗,先后在IT企業、大型制造業企業(聯想集團6年)、咨詢服務機構擔任過高管。目前為多家企業長期擔任管理顧問。對IT、服務、制造、能源、交通等多個行業的業務運營非常熟悉。
授課經驗與影響力:18年咨詢/培訓工作經驗,潛心研究項目管理技術及發展、實踐應用中支撐企業戰略實現等相關方面的內容;豐富的咨詢實踐經驗,為國內外眾多企業提供項目管理培訓和咨詢指導,場次已經超過1200場,為國內項目管理培訓及咨詢領域的主要內容提供者之一。
授課特點:講課內容深入淺出,擅長將理論融入到實際工作中,并引導學員解決實際問題。
主講課程:項目經理軟技能提升、項目管理案例和場景復盤分析、項目管理沙盤演練等。
服務客戶:聯想、華為、蒙牛、IBM、博世(中國)、奔馳汽車、三星中國、百度、埃森哲、一汽大眾、中軟總公司、交通銀行、中石油、中國聯通、太平洋保險、中車、用友軟件……
【報名咨詢】
聯系電話:010-62258232 62278113 13718601312 13120125786
聯 系 人:李先生 陳小姐