學習形式:14天在線訓戰營。3大模塊,共25節視頻課,4次作業點評輔導。
主 講:原思科(中國)副總裁、惠普政府事業部總經理、業界公認顧問式銷售名師 張堅
課程費用:2980元/人(報名交費后發送聽課鏈接)
授課形式:開營+自學課程+知識分享+互動/作業/點評+復盤/結營!皩W乎云+班級微信群+騰訊會議”實施交付。
課程對象:銷售從業者,希望提升業績和晉升的一年以上大客戶銷售、區域銷售、渠道銷售及銷售管理者。
課程收獲:
企業收益:
1、一份名師課件,沉淀到公司銷售培訓體系中,完善銷售體系;
2、一套經典方法,作為顧問式銷售的專業課程,快速提升技能。
崗位收益:
1、了解優秀銷售的成長之路,并確定自己的銷售定位和角色;
2、掌握顧問式銷售必備的專業知識和方法,如提問、說服等技巧;
3、學會結合公司的產品完成FABE分析,實現產品利益銷售;
4、學會運用四象限法選擇和梳理大客戶,并制定大客戶營銷戰略。
課程特色:
1、工具方法:系統了解顧問式銷售工具、⽅法; ⽤所學⽅法直接解決問題和挑戰,提升業績;做到教、學、練、用形成閉環;
2、案例教學:案例+知識點,一節課一個知識點,簡短精煉,使學員快速融入真實的銷售案例場景;
3、經典方法:源自頂級跨國企業的經典方法、銷售名師親授。
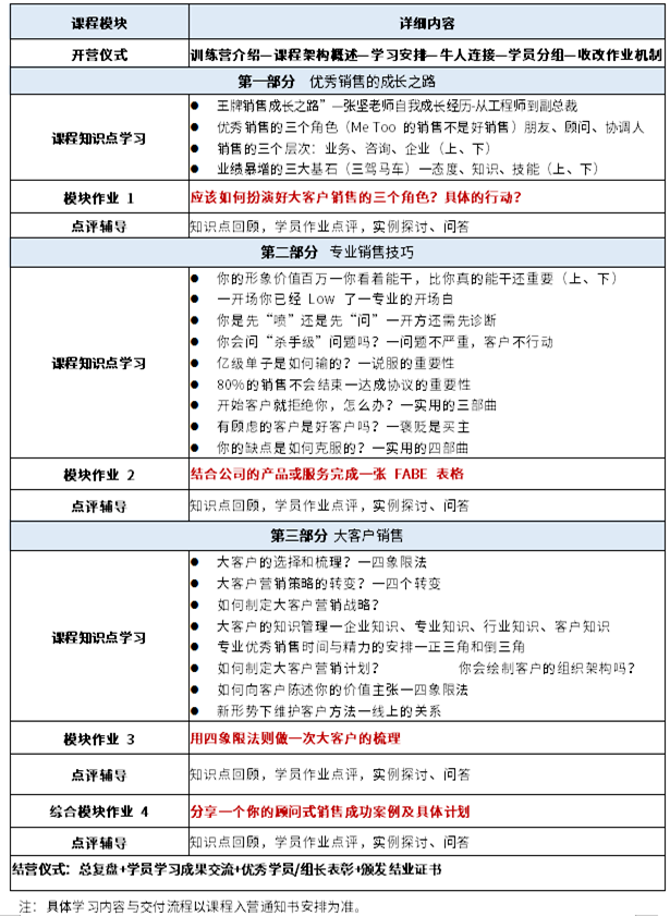
課程大綱:

培訓講師:原思科(中國)副總裁、惠普政府事業部總經理、業界公認顧問式銷售名師 張堅
具有十幾年的銷售管理實戰經驗,1995年加入中國惠普,歷任信息產品事業部大客戶經理、政府事業部總經理等職務,曾肩負年度2億美元的銷售額,帶領銷售團隊在眾多行業中執行商業計劃,業績突出,連續多年獲得中國惠普全球President Club獎、金獅獎等榮譽,惠普公司董事會主席兼首席執行官卡莉·菲奧莉娜親自為其頒獎。
《關鍵客戶管理》作者,與哥倫比亞大學著名教授-關鍵客戶之父諾埃爾▪凱普、清華大學鄭毓煌教授合著。惠普商學院金牌講師,常年為騰訊、微軟、高瓴資本等眾多中外知名企業提供銷售培訓及咨詢服務,面授培訓超50000人次。
主講課程:大客戶銷售策略、高效銷售團隊管理、大客戶開發和客戶關系管理等。
服務客戶:惠普、騰訊、海爾、施耐德、高德軟件、聯想、中石化、海航、北方工業、光大銀行、中國銀行、三一重工、網宿科技……
【相關課程】
【報名咨詢】
聯系電話:010-62258232 62278113 13718601312 13120125786
聯 系 人:李先生 陳小姐